前 言
本文件按照 GB/T1.1—2020《标准化工作导则 第1部分:标准化文件的结构和起草规则》的规定起草。
请注意本文件的某些内容可能涉及专利。本文件的发布机构不承担识别专利的责任。
本文件由国家密码管理局提出并归口。
本文件起草单位:国家档案局、清华大学、北京市档案馆、中国人民大学、为者常成网络科技有限责任公司、深圳市荔园评测技术有限公司。
本文件主要起草人:付华、薛四新、童新海、陶水龙、杜小勇、黄丽华、李存才、黎挺、张静、杨中营、赵紫毫、李桐、田雷、林妙姬、温育忠、郝晨辉、薛哲妮、王大众、林祥振、田皓婕、杨雅鑫、杨茜雅、刘俊、郭鹏、朱俊鹏、陈香、张利、朱云龙。
引 言
电子档案是国家信息资源的重要组成部分,电子档案的真实、完整、可用与安全很大程度上依赖于电子档案管理系统的功能完整性、运行稳定性,以及档案工作人员对该系统的正确使用。
为推动电子档案科学管理,规范电子档案管理系统建设,确保电子档案真实、完整、可用与安全,根据国家档案行政规范性文件《电子档案管理系统基本功能规定》(档办发〔2017〕3号),结合我国电子档案管理现状,制定本文件。
本文件以《电子档案管理系统基本功能规定》为基础,将其中规定为必备功能的在本文件中定义为电子档案管理系统的必选功能,并依据档案现代化管理发展的需要,还规定了电子档案管理系统的扩展功能,以促进系统建设水平的不断提升。
正 文
1 范围
本文件规定了电子档案管理系统的总体要求,以及电子档案的接收、整理、保存、利用、鉴定、统计、审计跟踪和系统管理等关键业务环节和系统管理的通用性功能要求,包括电子档案管理系统应具备的必选功能和可选功能,但不对实现系统功能的平台和具体技术应用做出规定。
本文件适用于国家各级各类档案馆进行电子档案管理系统的设计、开发、实施、使用和检测。国家机关、企事业单位及其他社会组织的电子档案管理系统建设可参照本文件执行。
2 规范性引用文件
下列文件中的内容通过文中的规范性引用而构成本文件必不可少的条款。其中,注日期的引用文件,仅该日期对应的版本适用于本文件;不注日期的引用文件,其最新版本(包括所有的修改单)适用于本文件。
GB/T 29194—2012 电子文件管理系统通用功能要求
GB/T 33190—2016 电子文件存储与交换格式 版式文档
DA/T 46—2009 文书类电子文件元数据方案
DA/T 54—2014 照片类电子档案元数据方案
DA/T 63—2017 录音录像类电子档案元数据方案
DA/T 70 2018 文书类电子档案检测一般要求
3 术语和定义
下列术语和定义适用于本文件。
3.1 电子档案 electronic archive
具有凭证、查考和保存价值并归档保存的电子文件及其相关信息的集合。
[来源:DA/T 58—2014,2.2,有修改]
3.2 电子档案元数据 metadata of electronic archive
描述电子档案内容信息、结构信息和背景信息及其管理过程的数据。
3.3 开放版式文档格式 open fixed layout document
OFD
独立于软件、硬件、操作系统、输出设备的版式文档格式。
[来源:GB/T 33190—2016,3.2]
3.4 电子档案数字对象 digital object of electronic archive
以符合国家或行业标准的计算机文件格式存储电子档案的内容、结构和相关信息的数字实体。
注:电子档案数字对象通常以开放版式文档格式(OFD)、TIFF等格式进行存储
3.5 档案数字复制件 digitized copy of archives
对传统载体档案进行数字化加工后形成的,能够呈现档案内容、结构和形式的数字实体。
注1:档案数字复制件可以与电子档案实现融合管理
注2:为简化本文件文本描述,下文中所述电子档案一般包括了档案数字复制件。
3.6 电子档案管理系统 electronic archive management system
实现对电子档案进行接收、管理、保存和利用的计算机管理信息系统。
4 总体功能要求
4.1 系统结构开放性
电子档案管理系统的系统结构应具备开放性,可实现与其他系统的功能集成、数据交换与共享,表 1 给出具体要求。

4.2 功能扩展性
系统功能应具备可扩展性,满足当前及可预见时间内的业务需求,可方便地进行功能扩展。表 2 给出具体要求。

4.3 配置灵活性
配置应具备灵活性,支持电子档案管理的业务模式、工作流程和数据结构等的灵活定义与部署。表 3 给出具体要求。

4.4 安全可靠性
系统运行应安全可靠,宜根据需要采取一定的技术方法,防止非授权访问,保存电子档案管理关键业务过程记录,保障电子档案安全。表 4 给出具体要求。

4.5 电子档案分库管理
应根据电子档案接收、管理、保存和利用等业务活动要求及其所依赖的不同网络环境,分别建立电子档案库。表 5 给出具体要求。

4.6 多类电子档案管理
系统应能够管理符合国家、行业标准规定的多种门类、多种格式的电子档案。表 6 给出具体要求。

4.7 实体档案辅助管理
系统应具备对实体档案进行辅助管理的功能。表 7 给出具体要求。

5. 电子档案接收
5.1 安全可靠性
系统应具备电子档案接收功能,支持在线和离线的批量接收与处理,并保存过程信息。表 8 给出具体要求。

5.2 档案接收检查
系统应具备对拟接收电子档案的数量、质量和规范性等进行检查的功能,对不合格的进行标注。表 9 给出具体要求。

5.3 电子档案登记
系统运行应具备对检查合格的电子档案进行登记的功能,支持电子档案数量的清点、内容和元数据有效性的验证,赋予电子档案唯一标识。表 10 给出具体要求。

5.4 档案征集管理
系统应具备对征集档案进行管理的功能。表 11 给出具体要求。

6 电子档案管理
6.1 电子档案组织
系统应具备电子档案的聚合、分类与排序等功能,支持分类与排序的调整。表 12 给出具体要求。

6.2 电子档案编目
系统应具备电子档案的著录、标引等功能,形成电子档案目录,并与电子档案相关联。表 13 给出具体要求。

6.3 电子档案格式转换
系统应具备将电子档案转换为符合国家长期保存和利用要求格式的功能。表 14 给出具体要求。

6.4 电子档案关联
系统应具备维护电子档案各组成部分及相关数据之间、电子档案与电子档案之间的关联功能。表 15 给出具体要求。

6.5 电子档案入库
系统应具备电子档案入库功能,并保存入库处理过程记录。表 16 给出具体要求。

7 电子档案保存
7.1 备份与恢复
系统应具备对电子档案及其目录数据进行备份与恢复功能,设置备份与恢复策略,制作备份数据,对备份数据和介质进行登记、检测与管理,使用备份数据进行恢复处理,记录备份恢复过程信息。表 17 给出具体要求。

7.2 电子档案监控
系统应具备对电子档案存储状况的监控与警告功能,对存储介质不稳定、存储空间不足、电子档案非授权访问和系统响应超时等情况发出警告,跟踪和记录警告事项处理过程。表 18 给出具体要求。

7.3 业务过程统计
系统应具备对一定时间期限内的电子档案的接收、整理、保存、鉴定、利用等关键业务过程工作情况进行统计的功能。表 19 给出具体要求。

7.4 电子档案保存检查
系统应具备在电子档案长期保存过程中对电子档案的真实性、完整性、可用性和安全性等进行库内质量巡检的功能。表 20 给出具体要求。

7.5 电子档案保护
系统应具备电子档案保护功能,保障电子档案不被非授权访问、修改或删除,完整准确记录长期保存过程中相关变动信息。表 21 给出具体要求。

8 电子档案利用
8.1 检索利用性
系统应具备对电子档案进行多条件的模糊检索、准确检索、全文检索和递进检索等功能,支持跨全宗、跨门类检索,检索结果能够进行局部浏览和选择性输出。表 22 给出具体要求。

8.2 电子借阅
系统应具备电子档案在线借阅服务功能,支持在线申请、在线审批、在线阅览、授权下载与打印等处理,并记录用户使用电子档案的意见和效果等信息。表 23 给出具体要求。

8.3 档案编研
系统应具备辅助档案编研功能,包括但不限于选题、档案查找、档案筛选、文献加工、辅助撰写、审核与校对,以及编研成果发布与管理。表 24 给出具体要求。

8.4 利用登记
系统应具备电子档案利用登记功能,保存利用者信息,并采取技术手段确保利用过程中电子档案不被非法篡改。表 25 给出具体要求。

9 电子档案处置
9.1 鉴定与处置功能配置
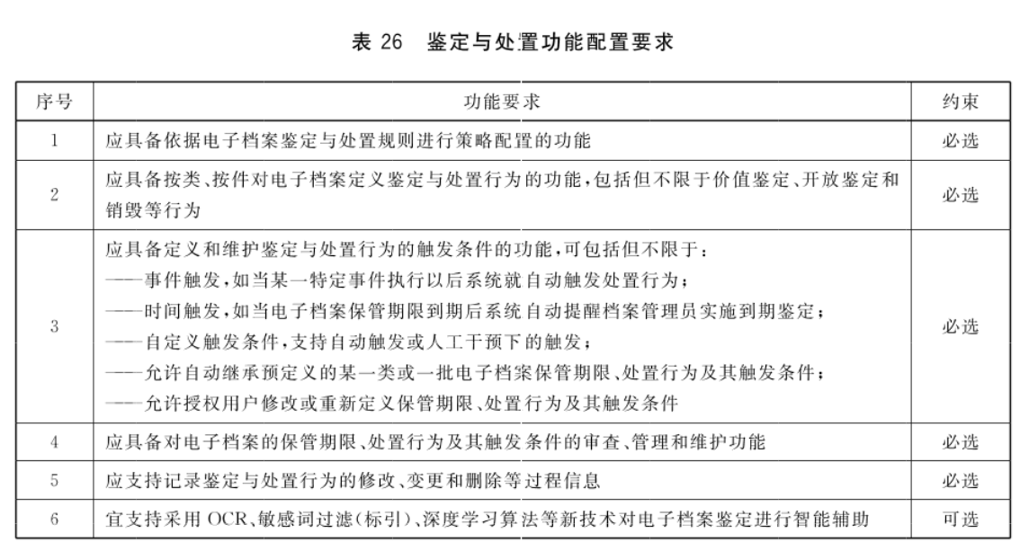
系统应具备按照电子档案的处置规则,建立和配置鉴定与处置条件、策略和流程,支持价值鉴定、开放鉴定等自动提醒功能。表 26 给出具体要求。

9.2 鉴定与处置操作
系统应具备电子档案的鉴定与处置操作功能,支持价值鉴定、开放鉴定业务的操作。表 27 给出具体要求。

9.3 销毁档案管理
系统应具备对电子档案销毁管理功能,留存已销毁的电子档案的目录信息和销毁处理记录。表 28 给出具体要求。

10 统计管理
10.1 检索利用性
系统应具备对电子档案数量与存储容量的统计功能,可按照档案的全宗、门类、文件格式、开放扣押和年度等进行统计。表 29 给出具体要求。

10.2 常用统计报表
系统应内置常用电子档案工作统计报表模板,并能够按照输入条件生成统计结果。表 30 给出具体要求。

10.3 报表生成工具
系统应提供报表制作工具,支持用户自定义统计报表。表 31 给出具体要求。

11 系统管理
11.1 电子档案数据的定义与配置
系统应提供电子档案数据库及其存储结构、功能模块、工作流程等的定义与配置功能。表 32 给出具体要求。

11.2 电子档案分类体系的定义与维护
系统应具备电子档案分类方案的定义与维护功能,支持电子档案类目结构的建立与修改、锁定与解锁、导入与导出等处理;系统应内置常用的文书、科技、声像等档案门类的分类方案;系统应支持对会计、业务类等专门档案分类体系的设置。表 33 给出具体要求。

11.3 电子档案元数据的管理与维护
系统应具备电子档案元数据和目录数据的定义与维护功能,内置常见各类电子档案的元数据方案。表 34 给出具体要求。

11.4 系统用户管理
系统应具备对系统管理员,网络管理员,安全管理员、档案管理员和档案利用者等用户进行管理的功能。表 35 给出具体要求。

11.5 日志管理与审计跟踪
系统应具备对电子档案数据库操作日志及其分类管理功能,记录用户访问、存取和使用电子档案的行为和信息。系统应具备对电子档案关键业务过程、档案管理操作行为和系统非授权访问等事项进行审计、跟踪的功能。表 36 给出具体要求。

参 考 文 献
[1] GB/T 18894-2016 电子文件归档与电子档案管理规范
[2] GB/T 23286.1-2009 文献管理长期保存的电子文档文件格式 第1部分:PDF1.4(PDF/A-1)的使用
[3] GB/T 26162.1-2010 信息与文献 文件管理 第1部分:通则(ISO 15489-1:2001,IDT)
[4] GB/T 26163.1-2010 信息与文献 文件管理过程 文件元数据 第1部分:原则(ISO 23081-1:2006,IDT)
[5] GB/T 27703-2011 信息与文献 图书馆和档案馆的文献保存要求
[6] GB/T 31021.2-2014 电子文件系统测试规范 第2部分:归档管理系统功能符合性测试细则
[7] GB/T 31913-2015 文书类电子文件形成办理系统通用功能要求
[8] GB/T 33476.1-2016 党政机关电子公文格式规范 第1部分:公文结构
[9] GB/T 33476.2-2016 党政机关电子公文格式规范第2部分:显现
[10] GB/T 33476.3-2016 党政机关电子公文格式规范 第3部分:实施指南
[11] GB/T 33477-2016 党政机关电子公文标识规范
[12] GB/T 33478-2016 党政机关电子公文应用接口规范
[13] GB/T 33479-2016 党政机关电子公文交换接口规范
[14] GB/T 33480-2016 党政机关电子公文元数据规范
[15] GB/T 33481-2016 党政机关电子印章应用规范
[16] GB/T 33482-2016 党政机关电子公文系统建设规范
[17] DA/T 1-2000 档案工作基本术语
[18] DA/T 13-1994 档号编制规则
[19] DA/T 18-1999 档案著录规则
[20] DA/T 22-2015 归档文件整理规则
[21] DA/T 31-2017 纸质档案数字化规范
[22] DA/T 47-2009 版式电子文件长期保存格式需求
[23] DA/T 48-2009 基于XML,的电子文件封装规范
[24] DA/T 58-2014 电子档案管理基本术语
[25] DA/T 77-2019 纸质档案数字复制件光学字符识别(OCR)工作规范
[26] 电子档案管理系统基本功能规定(档办发[2017]13号)
[27] 信息安全等级保护管理办法(公通字[2007]43号)
原文链接:https://openstd.samr.gov.cn/bzgk/gb/newGbInfo?hcno=4FACC0EF274CE01C8C315515398DF5A6